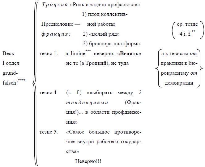
Троцкий:

** In fine – в конце. Ред.
*** В корне неверен! Ред.
**** С порога; в принципе. Ред.

тезис 7 (i. f. стр. 8): «отпало» «классовая экономическая борьба». Неверно!
тезис 7 (i. f. стр. 9): «все > урезанным, бессистемным»??? Неверно.

тезис 8 i. f. задача: «организовать производство» (курсив) = программе

ββ
тезис 9. (стр. 10):… «непосредственно» (вздор!)
тезис 9 (i. f.) «не может быть» спецов по организации производства и по профдвижению
(вздор! Может!!).
тезис 10. «сосредоточение в руках союзов всего управления производством» (= программа) Нет. Неверно
(программа = «прийти к фактическому сосредоточению и не производством)… (каждую отрасль промышленности» тезис 10 i. f.)
(γγ)
NB
(не эта)

тезис 12 i. f. «развивают дух корпоративной замкнутости»
«неприязни к новым работникам»
…«поддерживают пережитки цеховщины»…
тезис 14. Рязанов сохраняет за союзами «защиту или отстаивание их материальных и
духовных интересов»
«советский тред-юнионизм».
Вздор. Рязанов прав здесь.


151 Имеется в виду резолюция пленума ЦК РКП(б) 7 декабря 1920 года по вопросу о конфликте между коммунистами-водниками и коммунистической фракцией совещания Цектрана, которая цитируется Троцким в параграфе 18 его брошюры. Эта резолюция была предложена Бухариным и проведена при поддержке Троцкого, вопреки Ленину и его сторонникам.
Конфликт возник на почве недовольства бюрократическими методами работы Цектрана, который не проводил в жизнь постановлений ЦК РКП(б) и V Всероссийской конференции профессиональных союзов о переходе к демократическим методам работы.
тезис 20 i. f. рабочая «масса» должна «узнать» хозяйственника и «обновить, закалить к нему доверие».
[v.v.[50], подлежащее не то. Он должен завоевать ее, а не она его]

«Назначенство» = неизбежное дополнение «производственного бессилия»?
тезис 26. Борьба с бюрократизмом… прежде всего «составная часть» работы профсоюзов? (Ляпнул!)
Не столько нагромождение контрольных органов, сколько выправление. (Очень хорошо! За Рабкрин!)

* Summa summaram – общий итог. Ред.
VI. Практические выводы

*Благое вижу, хвалю, но к дурному влекусь (Овидий. «Метаморфозы»). Ред.

тезис 41. Потребление – уравнительность.
Производство – ударность. (Неверно.)

«Фракционные выпады» в тезисах:
«вспять» (1); «профессионалистский консерватизм в руководящем слое» (8); «ВЦСПС целиком вне основной хозяйственной работы» (9); «в меньшей степени изменили личный состав руководящих органов» (8);
αα (т. 6); ββ (т. 8); γγ (т. 10); δδ (т. 11 начало);
εε (т. 12 i. f.); ζζ (т. 15 i. f.); ηη (т. 24); θθ (т. 29 i. f.)